青岛市无偿献血者“三免政策”实施细则来啦!
《青岛市实施〈中华人民共和国献血法〉若干规定》(以下简称《若干规定》)将于2020年4月1日起施行。《若干规定》第二十二条明确规定:在本市获得国家无偿献血奉献奖、无偿捐献造血干细胞奖和无偿献血志愿服务终身荣誉奖的,献血者本人可以凭相关证件免费游览政府主办的旅游风景区等场所,享受每年一次由所在的社区卫生服务中心提供的基本项目免费健康体检,免费乘坐城市公共汽车、城市轨道交通(以下简称“三免政策”)。

青岛市卫生健康委员会、青岛市财政局、青岛市交通运输局、青岛市园林和林业局、青岛文化和旅游局、青岛市红十字会六部门联合下文,印发了《关于贯彻落实《青岛市实施<中华人民>若干规定》“三免政策”的通知》。
为了更好的落地“三免政策”,青岛市中心血站联合琴岛通卡股份有限公司打造了“青岛市无偿献血荣誉卡”。符合条件的献血者只需携带相关证件办理无偿献血荣誉卡,即可持卡享受相关福利政策,终生有效。

一
如何查询自己是否符合“三免政策”?
符合“三免政策”的献血者名单可关注“青岛市中心血站”微信公众号在“三免政策”专栏进行查询,或者在青岛市中心血站官方网站()进行查看。
名单查询问题咨询:青岛市无偿献血服务热线96606
二
如何办理“无偿献血荣誉卡”?
2020年4月1日起,符合“三免政策”条件的献血者可携带相关证件和资料在琴岛通网点办理荣誉卡。
办卡所需材料:
请持本人二代身份证原件、复印件(身份证正反面复印在A4纸上),就近到琴岛通办卡网点办卡,现场取卡。
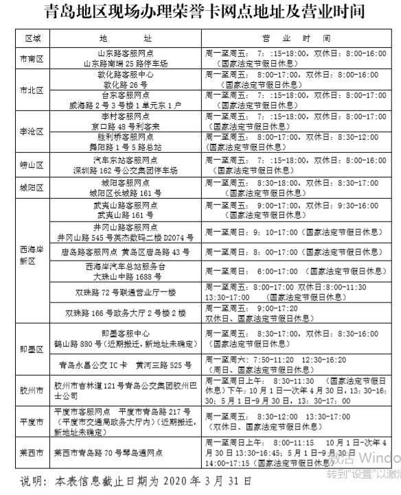
办卡地点:
全市18个琴岛通代理网点供您选择。

办卡问题咨询:
0532-83089999
特别说明:平度、胶州、莱西的爱心朋友请注意,因平度市客服网点正在搬迁,暂时无法受理办卡业务,具体办卡时间地点另行通知;胶州市、莱西市办卡网点4月1日中午开始办卡。三
“无偿献血荣誉卡”可享受哪些福利政策?
1、“无偿献血荣誉卡”终身有效,仅限本人使用,首次办理免费,如有遗失需自费补办。
2、献血者持卡刷卡后可免费乘坐城市公共汽车、城市轨道交通。荣誉卡每次充值200元(虚拟货币),卡内余额低于50 元时需及时充值,一年内充值和乘车次数不限。
3、献血者本人持卡可免费游览24个本市政府主办的旅游风景区。献血者本人到景区游览时主动出示荣誉卡,可享受无限次免费游览。景点名单详见“青岛市中心血站”微信公众号“三免政策”专栏。
4、献血者持卡可每年享受由定点社区卫生服务中心提供的基本项目免费体检一次(2020年6月1日起施行),查体项目和定点社区卫生服务中心名单详见“青岛市中心血站”微信公众号“三免政策”专栏。
“三免政策”更多实施细则已在“青岛市中心血站”微信公众号“三免政策”专栏实时更新,请爱心市民仔细查阅,按规定办理执行,如有疑问,欢迎致电青岛市无偿献血服务热线96606咨询。
从此以后,你带上我,我带上卡,让我们一起再续爱的旅程吧~

士兵证、军人证等特殊证件改18位身份证号的献血者请携带本人二代身份证和士兵证、军人证等献血时的有效证件到青岛市中心血站献血车、屋修改档案;15位改18位身份证号等特殊情况的献血者请及时致电96606联系青岛市中心血站修改。以上情况次月查询成功后方可办卡。
疫情防控期间外出办卡请做好个人防护,错峰出行,避免扎堆和拥挤。
