2020年上海幼儿园入园工作政策问答

2020年上海幼儿园入园工作政策问答
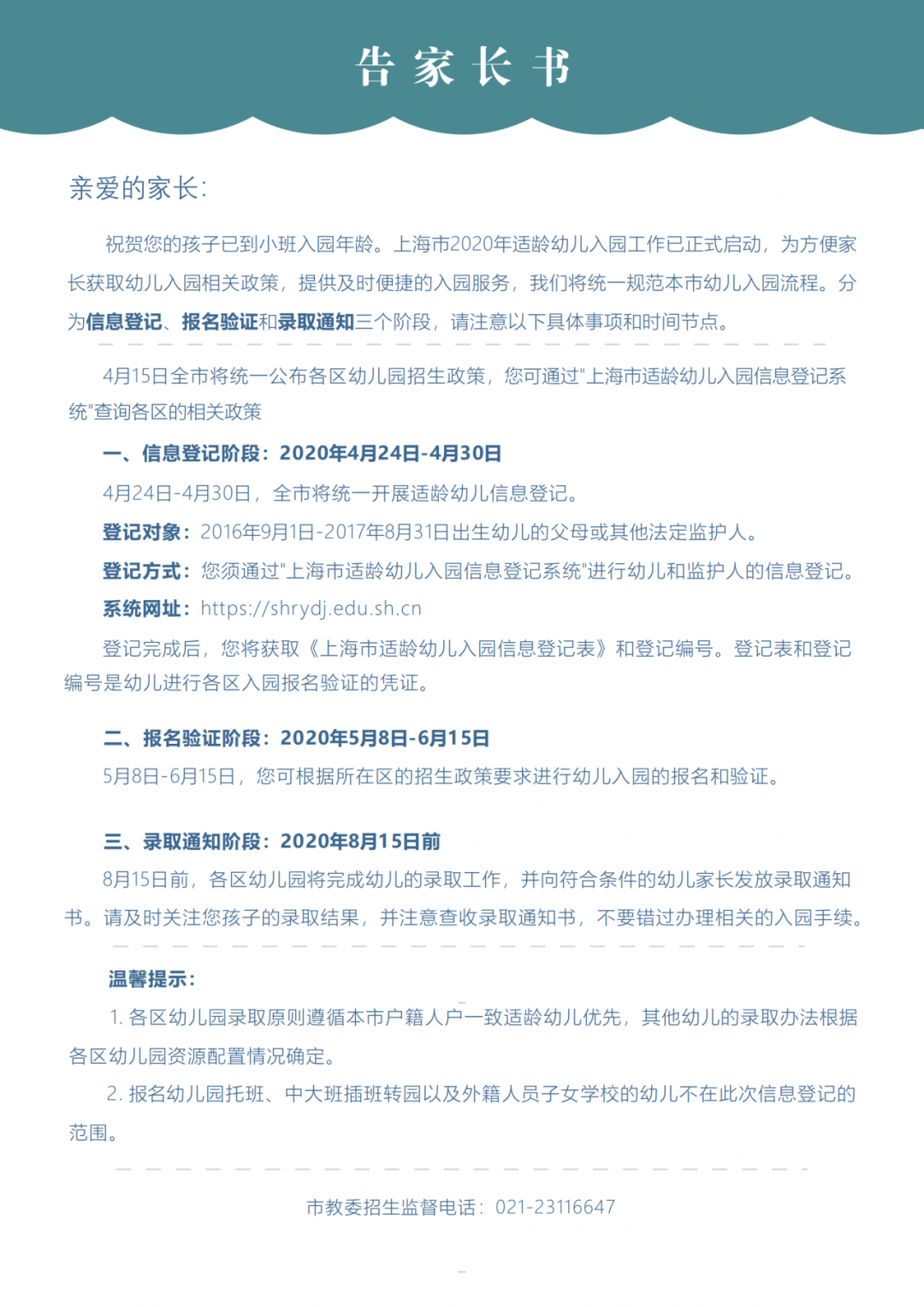
2020年上海市适龄幼儿入园工作将于4月2日正式启动,请广大适龄幼儿家长及时关注,积极配合。
一、2020年本市适龄幼儿入园工作有什么统一要求?
2020年4月7日,上海市教委印发了《关于做好2020年本市学前教育阶段适龄幼儿入园工作的通知》,对本市今年适龄幼儿入园工作的程序、内容和时间进度作了统一部署。
凡拟报名入本市幼儿园小班的适龄幼儿家长先通过“上海市适龄幼儿入园信息登记系统”(https://shrydj.edu.sh.cn,以下简称“市登记系统”)进行网上信息登记。
今年,市登记系统已与“中国上海一网通办”实现信息联动。“一网通办”用户也可访问市政府网站()上的“一网通办”栏目,进入市登记系统。在完成信息登记之后,幼儿方能进行入园报名和验证。
二、为什么要全市开展统一的适龄幼儿信息登记工作?
一是为了方便家长获取相关入园政策,避免部分家长在多个区重复登记,为家长提供入园指导服务。
二是为了能全面地了解本市适龄幼儿的入园需求和分布情况,完成登记的幼儿,其信息将被录入全市适龄幼儿信息库,这将为今后进一步优化本市学前教育资源配置提供参考。
三、上海市适龄幼儿入园工作主要分为几个阶段?
上海市适龄幼儿入园工作主要分为信息登记、报名验证和录取通知三个阶段。

4月15日,各区公布幼儿园招生政策。
4月15日-4月23日,全市有意愿的幼儿园可在线上开展园所开放日活动。
阶段一:信息登记(4月24日-4月30日)
市登记系统开放。家长可通过该系统了解招生政策,注册后进行信息登记。“一网通办”用户也可以访问市政府网站上的“一网通办”栏目,进入市登记系统。4月30日网上信息登记结束。
阶段二:报名验证(5月8日-6月15日)
报名验证工作由各区教育局组织,请家长及时关注相关区的招生政策,并按相关规定和要求进行入园报名及验证。
阶段三:录取通知(8月15日前)
各区幼儿园将在8月15日前基本完成幼儿录取工作,并向符合条件的幼儿家长发放录取通知书。

四、哪些幼儿须进行统一的信息登记?
2016年9月1日-2017年8月31日出生,年满3周岁,拟报名本市各级各类幼儿园小班的适龄幼儿均先进行统一的信息登记(报名幼儿园托班、中大班插班转园以及外籍人员子女学校的幼儿不在此次信息登记的范围)。
五、家长可以通过什么方式上网登记信息?对访问使用的浏览器是否有要求?
今年市登记系统支持用电脑上网访问,且推荐使用IE浏览器(10.0版本及以上)和谷歌浏览器,暂不支持手机端的访问。如无上网条件的,可在“东方社区信息苑”及各区指定登记点进行上网登记,“东方社区信息苑”及各区指定登记点的有关信息可在市登记系统首页查询。
六、家长和幼儿在信息登记前须持有什么证件?
家长和幼儿根据自身情况须持有以下证件之一:
1.本市户籍:居民身份证(号)。
2.非本市户籍:上海市居住证或上海市居住登记凭证;港澳居民来往内地通行证或港澳居民居住证;台湾居民来往大陆通行证或台湾居民居住证。
3.外籍:护照。
七、今年上海市适龄幼儿信息登记的程序是什么?
1.家长注册。适龄幼儿的父母或其他法定监护人可访问市登记系统进行家长注册;“一网通办”用户可访问市政府网站()上的“一网通办”栏目进入市登记系统,根据提示进行登记账号的注册。请家长记住自己注册时填写的手机号和密码,以便再次登录系统。
2.信息登记。家长须按照要求核对和补充幼儿及监护人信息,一旦确认提交将无法自行在市登记系统内进行修改。确需修改信息的,家长可凭相关证明材料在报名验证阶段到区指定登记点进行信息的修改。确因特殊原因未按时在网上完成信息登记的幼儿,可在报名验证阶段在区指定登记点进行信息补登记。
