爱青岛·我要说|就业补贴没了,是政策衔接不到位?
爱青岛推出“爱青岛·我要说”意见建议征集平台,倾听民声,为爱发声。
在这里,你可以“有意见随时提、有想法尽管讲、有不满大胆说”!
就业补贴没了,是政策衔接没到位?
2019年8月份,市民范先生在山东航空青岛分公司入职,按照当时青岛市高校毕业生小微企业就业补贴,青人社规〔2019〕11号的政策,范先生每月可领400元的补贴,通过社保卡发放到位,并且自首次申领补贴月份,最长可以领36个月。


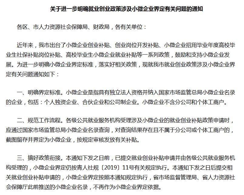
青人社规〔2019〕11号
在连续领了2个月后,青岛市下发了《关于进一步明确就业创业政策涉及小微企业界定有关问题的通知》,通知中写明“小微企业不含分公司和个体工商户”,范先生就职的山东航空青岛分公司被排除在外。

但是此次通知中还提到,“本通知下发之日前,已提交就业创业补贴申请并由各级公共就业服务机构受理的,小微企业界定仍按青人社规〔2019〕11号有关规定执行。”
虽然通知中明确提出,已提交就业创业补贴的仍可继续领取,但是范先生在连续领取两个月后,人社局停发了范先生的就业补贴。
人社局:规定发生变化,补贴不再发放
对此,记者联系到城阳区人社局,创业科的工作人员告诉记者,经过查询,范先生是2019年8月入职的,他在2019年10月份、12月份各申请了一次,每次申请2个月的补贴,一共1800元,已经通过范先生的社保卡发放到位。“申请期满之后,需要再次申请才能发放补贴,但是当时正好新的规定出来,范先生的单位不属于小微企业了,所以申请就不通过了。”
记者在此提醒广大高校毕业生,青岛市除了高校毕业生小微企业就业补贴外,还有住房补贴、一次性安家费等,申请时一定要看清条件,如有疑问,可以拨打12333咨询。

特别说明
啥是小微企业?
小微企业认定通过山东省人力资源社会保障厅、山东省市场监管局推送的小微企业名录查询,对名录内查询不到的,通过国家市场监管总局小微企业名录库查验比对,对查询结果存在的企业,由经办机构截屏留痕并纳入小微企业名录。小微企业不含个体工商户。
“爱青岛·我要说”意见建议征集继续,有话大声说出来!
你的难处,我们一起解决!
你的建议,我们一起推动!

爱青岛\青岛网络广播电视台记者潘雅欣
